目标:让两个位于不同私有网络(即分别位于两个不同的NAT或防火墙之后)的设备,建立直接的点对点(P2P) 数据通道。根本挑战:NAT/防火墙的设计原则是 “只允许内网发起的连接出去,默认阻止外网主动发起的连接进来”。这使得设备B无法直接向设备A的私有IP地址发起连接。
一、 基本原理与流程
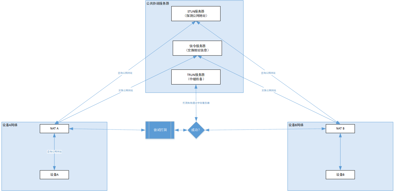
打洞技术并非暴力破解,而是 “巧借规则,引导NAT为自己开门”。其标准流程依赖于一组协议协同工作,如下图所示:

如图所示,整个过程可以分为三个阶段:
第一阶段:地址发现与收集设备A和B分别连接到一个STUN服务器,查询“在公网看来,我的地址是什么?”。服务器返回的响应中包含了设备经过NAT转换后的 (公网IP: 公网端口) 对。这是后续尝试连接的“目标地址”。
第二阶段:地址交换设备A和B通过一个双方都能访问的信令服务器,交换各自收集到的公网地址对。这个通道总是可用的,因为它是由内网设备主动向外建立的TCP/HTTP长连接,用于传递控制信令。
第三阶段:同步打洞与连接建立这是最精妙的一步。设备A和设备B几乎同时(在信令服务器的协调下)向对方的公网地址发送一个数据包。
- 当A发给B的数据包穿过NAT A时,会在NAT A上创建一个临时的“洞”(即一条会话映射规则):“来自内网A设备某端口的流量,目的地是B的公网地址,其返回流量允许进入”。
- 同样,B发给A的数据包也在NAT B上凿开一个洞。
- 由于这个洞是由内向外主动发起的,符合NAT的安全规则。当对方的数据包作为“返回流量”到达时,就能匹配这条规则,被顺利转发到内网设备。一旦双方都收到了对方穿过NAT而来的第一个数据包,一条双向的P2P通道就正式建立了。
二、 核心依赖协议
打洞技术不是单一协议,而是一个由多个协议组成的 “工具箱” ,由 ICE框架 统一调度。这些协议在打洞流程的不同阶段发挥作用,协同完成连接建立。
| 协议 | 角色与作用 | 在打洞流程中的位置 | 特点 |
|---|---|---|---|
| STUN (Session Traversal Utilities for NAT) | NAT探测与地址发现。客户端向公网STUN服务器发送请求,服务器返回客户端在公网看来真实的IP和端口。用于判断NAT类型(完全锥型、限制锥型等)。 | 第一阶段:地址发现。 | 轻量、无状态。只负责“看镜子”,告诉你公网映射是什么。是打洞成功的前提。 |
| TURN (Traversal Using Relays around NAT) | 中继传输。当P2P打洞失败(如双方都在严格对称型NAT后),TURN服务器作为公共中继,所有数据通过它转发。 | 保底/降级方案。ICE策略中的最后选择。 | 确保连接性,但牺牲性能(增加延迟,占用服务器带宽)。是连接成功的最终保障。 |
| 信令协议(如SIP,WebSocket, 自定义协议) | 信息交换的通道。用于在设备A和B之间,通过一个公共服务器交换控制信息,包括: 1. 发起/应答会话 2. 交换从STUN获取的候选地址3. 协调打洞时机 | 贯穿全程,尤其是第二阶段。 | 不传输媒体/业务数据,只传“元数据”。需要高可靠性,通常基于TCP/HTTP/WebSocket实现。 |
| ICE (Interactive Connectivity Establishment) | “总指挥”或“算法框架”。它不是新协议,而是一套整合STUN、TURN和直接连接的框架。它: 1. 收集所有可能的连接方式(本地IP、STUN得到的公网IP、TURN服务器IP)。 2. 按优先级排序(直连 > 打洞 > 中继)。 3. 指挥双方进行连通性检查,找到最优且可用的路径。 | 统领全局。定义了整个地址收集、配对、测试和选择的完整流程。 | 实现“无缝自适应”的核心。让应用无需关心底层是P2P还是中继,ICE自动选择最佳方案。 |
三、 NAT类型与打洞成功率
打洞的成功率和难度,极大程度上取决于两端设备的NAT类型:
- 完全锥型NAT:最友好。一旦内网地址映射到公网端口,任何外部主机都可以通过该公网地址向该端口发送数据。打洞最容易成功。
- (地址)限制锥型NAT:较常见。NAT只允许之前内网主机联系过的外部IP地址(不限端口)发回数据。打洞时,只要A和B互相向对方的IP发过包,就能成功。
- 端口限制锥型NAT:更严格。NAT只允许之前内网主机联系过的外部IP和端口发回数据。这是标准打洞流程(同步向对方的特定IP:端口发包)主要能解决的类型。
- 对称型NAT:最严格。内网主机每次向不同的外部地址通信,NAT都会分配一个新的公网端口映射。这意味着A向B的公网地址发包打开的“洞”,只允许B从这个特定地址和端口回包;但B可能用的是另一个端口向A发包,导致A的NAT不认。对称型NAT之间通常无法直接打洞成功,必须降级使用TURN中继。
打洞/穿网的实现原理,本质是利用NAT对“外出流量及其返回流量的放行”规则,通过第三方协调和同步操作,引导双方主动为对方“开门”。
其技术依赖是一个以 ICE框架为大脑,以 STUN 为探测器,以 TURN 为保险,以 信令通道 为通信员 的协同体系。正是这套体系,使得现代实时通信应用(如WebRTC)能够在80%以上的网络环境下建立高效的P2P连接,同时在剩下20%的困难环境下自动降级为中继,从而在最大程度上实现了 “连接自适应” 和 “传输优化” 。