
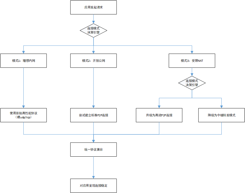
- 连接发起与探测:
- 系统尝试直接连接目标。如果发现是内网IP段或极低延迟,则直接进入内网模式,使用裸TCP/UDP进行高性能通信。
- 如果目标是公网地址,系统启动网络环境探测。
- NAT类型检测与打洞尝试(公网模式下的首要策略):
- 协调服务器帮助双方检测各自的NAT类型(完全锥型、限制锥型、对称型等)。不同类型的NAT,打洞成功率和策略不同。
- 系统自动尝试最佳的打洞方案(如STUN协议标准化的流程)。这是实现“无缝切换”的关键一步——对应用透明地尝试建立最优通道。
- 自适应降级与协议封装:
- 如果打洞成功:系统自动将连接升级/切换为直接的P2P通道。此时,协议兼容层可以根据应用需求,在此P2P通道上运行自适应的TCP或UDP协议,获得接近内网的性能。
- 如果打洞失败(例如双方都在严格对称型NAT后):系统无缝降级到 “中继转发模式” 。协调服务器(或专门的TURN服务器)会充当数据中转站。此时,协议兼容层可能会选择HTTP/WebSocket等更容易穿透防火墙的协议进行封装,确保连接性,但牺牲部分延迟和带宽。
- 动态切换与维护:
- 一个优秀的系统可以在会话期间动态监测连接质量。
- 如果P2P连接因网络变化而中断,它可以快速回落到中继模式,保证通信不中断。
- 之后再次尝试打洞,并在成功后切换回P2P模式。
技术总结与价值
将 “打洞穿网P2P” 技术集成到自适应传输系统中,带来了质的飞跃:
- 真正意义上的“无缝”:不仅隐藏了协议差异,还隐藏了网络拓扑的复杂性。应用看到的始终是一个“可用的连接”,而不知其背后是高效的内网直连、巧妙的P2P打洞,还是可靠的中继转发。
- 性能最大化:在绝大多数情况下,通过智能打洞建立了P2P直连,极大地降低了公网传输的延迟,减轻了中心服务器的压力,提升了用户体验(如视频通话更清晰、游戏延迟更低、文件传输更快)。
- 成本最优化:减少了昂贵的中继服务器带宽消耗,利用起了边缘设备的带宽资源。
- 连接可靠性:通过中继模式作为保底,确保了在各种极端网络环境下连接依然可达。